智慧校园
目录
欢迎访问新利体育平台官网首页入口,今天是
返回首页
导航目录
官新利娱乐游戏首页登录
学院概况
18新利官网多久了
现任领导
办学条件
师资队伍
学院荣誉
领导关怀
校徽校训
联系我们
学院动态
通知公告
18新利在线娱乐官网
系部动态
媒体焦点
学院机构
18luck
教学科研
通知公告
教学动态
教学诊改
科研信息
专业设置
实训管理
18luckxl.org
学院风采
教师风采
学生风采
社团风采
校园风光
信息公开
规章制度
学院采购
人事评聘
收费公示
经费管理
年度报告
新利体育在线下载
日常办公
教学服务
其他服务
学习资料
信息公开
规章制度
学院采购
人事评聘
收费公示
经费管理
年度报告
热点新闻
2020-05-29
信息工程系召开 第一次全体学生大会
2025-03-19
新利体育平台官网首页入口简介
2019-11-05
联系我们
信息公开
学院采购
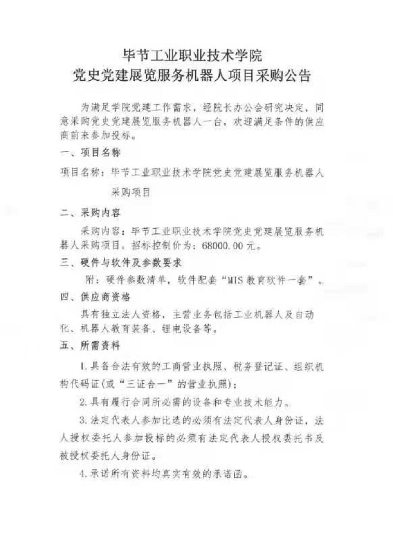
新利体育平台官网首页入口党史党建展览服务机器人项目采购公告
2021-01-12
浏览量:
附件:
上一篇:
新利体育平台官网首页入口高压电源双回路采购项目中标公告
下一篇:
新利体育平台官网首页入口机器采购中标公告
友情链接
教育网站
贵州省教育门户网站
贵州省教育厅
毕节市教育
高职教育网
党委机构
18luck快乐彩
18luck新利官网登陆
18luck网页登陆
行政管理
18LUCK官网
18LUCK官网
18luck体育微博
18luck体育微博
18luck开箱网
后勤保卫处
18luck体育可以提现吗?
18luck快乐彩
教学质量监控与评估办公室
教学机构
机电工程系
汽车工程系
土木工程系
信息工程系
社会服务系
公共教学部
继续教育部
中转部
教辅机构
图书馆
18luck备用
科研实训中心
map